当覆盖层激活时,这些内容将被隐藏
您网站的其他内容...
期望SOLIDWORKS标准化协同设计平台能够给星亿带来不一样的改变普华信息销售总监何苗随后星亿平台官网,普华信息技术总监吴夏杰...
1、苏黎世州银行Zurich Cantonal Bank瑞士最大星亿开户的州银行和第四大银行,总资产超过1100亿瑞士法郎二瑞士...
星亿星娱乐旗下艺人众多,个个才华横溢,星光熠熠#提到星亿星娱乐,不得不说星亿娱乐主管的几位超人气艺人就是张晨光啦他以其深邃的眼神...
专题:四大证券报精华 炒股就看金麒麟分析师研报,权威,专业,及时,全面,助您挖掘潜力主题机会! 9月18日(星期四),今...
...
美股周三午后,再生元制药(Regeneron)上涨1.5%。研究发现该公司的潜在肥胖症疗法或可保持肌肉量。...
北京时间9月18日凌晨,美股周三午后涨跌不一。美联储降息25个基点符合市场广泛预期。 道指涨282.65点,涨幅为0.6...
Ai快讯 人民财讯9月17日消息,瑞德智能于当日在互动平台作出回应。经公司核实,其智能控制器产品目前尚未涉及CPO领域。 (A...
9月17日晚,长春高新(000661 公告,控股子公司金赛药业与丹麦ALK-AbellóA/S公司(以下简称“ALK” 达成变应...
炒股就看金麒麟分析师研报,权威,专业,及时,全面,助您挖掘潜力主题机会! 9月17日,一则来路不明的“小作文”在二级市场...
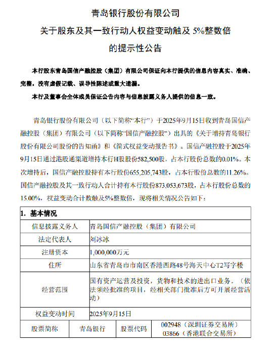
9月17日金融一线消息,青岛银行发布公告称,该行于2025年9月15日收到青岛国信产融控股(集团)有限公司(以下简称“国信产...
里昂发布研报称,重申对比亚迪H股(01211)与A股(002594.SZ)的“高度确信跑赢大市”评级,目标价分别为140港...
制药企业葛兰素史克(GSK)周三宣布,未来五年将向美国的研发领域及供应链基础设施投入 300 亿美元。此前,美国总统唐纳德・...